台北市不動產建築開發商業同業公會 The Real Estate Building Development
Association of Taipei
  • 關於公會
    • 本會章程
    • 會員名冊
    • 歷屆理事長
    • 本屆理監事
    • 友站連結
  • 最新消息
    • 訊息通知
    • 標售公告
    • 觀點+
  • 活動及訓練
    • 活動紀實
    • 活動研習
  • 聯絡我們
  • 會員服務
    • 入會須知
    • FAQ
    • 履保服務
    • 獎學金申請
  • 會員中心
    • 登入
  • 首頁
  • 最新消息

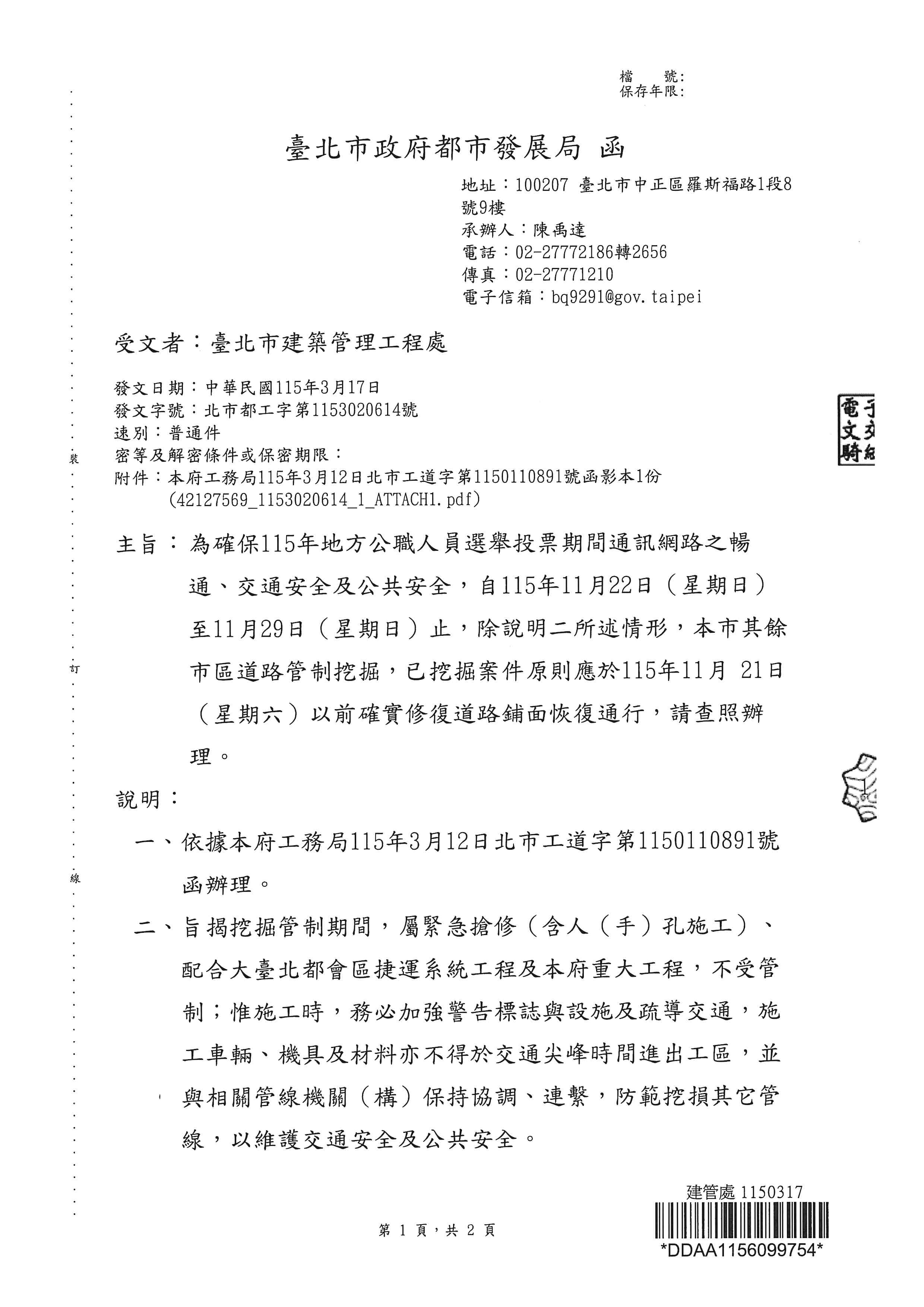
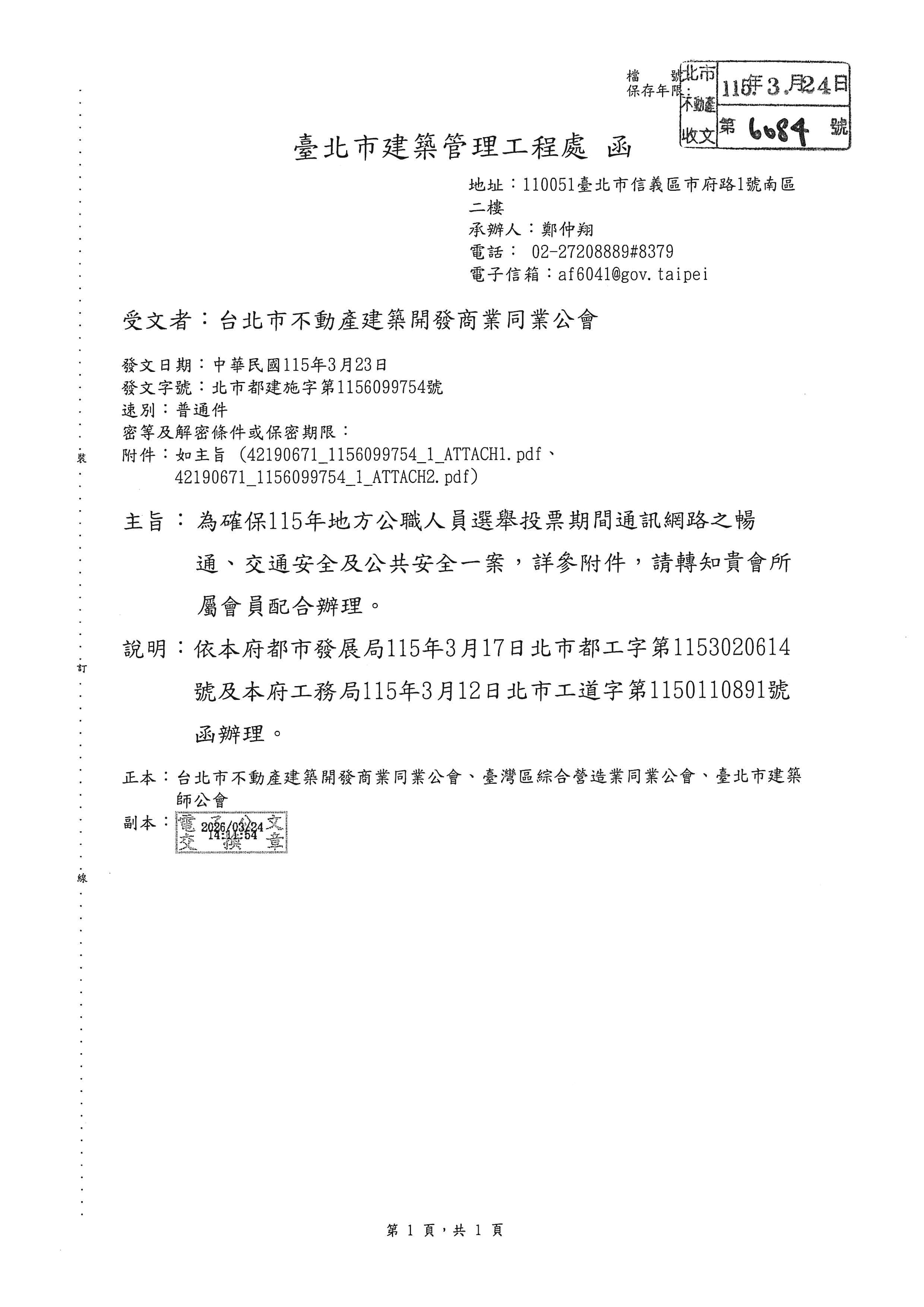
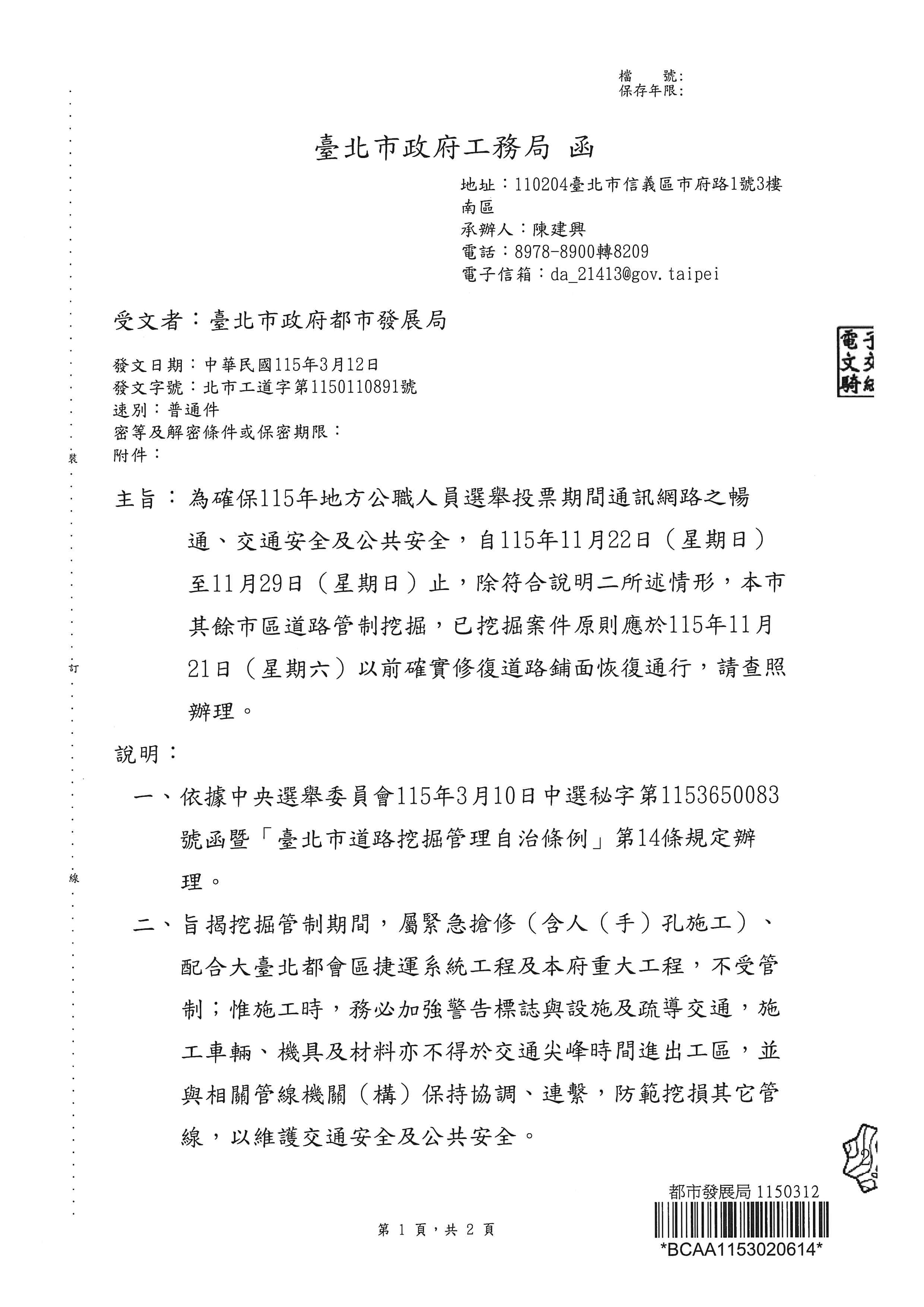
臺北市建築管理工程處為確保115年地方公職人員選舉投票期間通訊網路之暢通、交通安全及公共安全一案,轉知會員配合辦理。

公告時間:2026 年 03 月 27 日
文件下載

前一則

轉知臺北市都市更新處檢送該處115年「老屋新用計畫」公開徵求老屋,請查照

下一則

臺北市建築管理工程處函轉臺北巿政府工務局宣達為維護「台北松山中坡庄保儀大夫三靈公租列位尊神運庄遶境」周邊民眾安全及交通順暢之配合事項,詳參附
台北市不動產建築開發商業同業公會 The Real Estate Development
Association Of Taipei
  • TEL 886-2-2740-5665
  • FAX 886-2-2740-5668
  • 台北市大安區安和路一段 29 號 8 樓
  • 友站連結
版權所有 © 台北市不動產建築開發商業同業公會 Copyright 2026 © REDAT All Rights reserved